01考试科目:“认证通用基础”、“相应认证领域基础”、“管理体系认证基础”,共考三科。
02考试要求:实习审核员应在申请注册前3年通过CCAA统一组织的“人员通用基础”和“相应认证领域基础”考试。
03考试要求:审核员申请人应在申请注册前3年通过CCAA统一组织的“管理体系认证基础”考试,已证实其满足本准则相应注册要求。
04实习审核员:可以作为审核组成员参与审核活动,但不能独立实施审核。
06审核资格经历:除越级情况外,申请人在取得某管理体系领域实习审核员注册资格满1年后,方可申请该领域审核员注册。
CCAA注册准则修订说明
一、修订背景
当前,高质量发展已成为国家战略。认证认可作为高技术服务业,服务高质量发展的前提是认证行业自身的高质量发展,而认证人员作为认证工作的核心资源,迫切需要提升能力以适应高质量发展的要求。《国务院关于加强质量认证体系建设 促进全面质量管理的意见》(国发【2018】3 号),提出了加强质量认证学科教育和专业人才队伍建设的要求。对照这些要求,CCAA 查找注册工作中的不足,修订了《管理体系审核员注册准则》等注册准则。针对人员在认证基本理论、基本方法方面的短板,进行了补充完善。针对考试科目存在内容相近、重复考核的问题,进行了改进。整合部分考试科目,提炼共性的基础知识作为公共科目,以提高考试效率,便利申请人多领域拓展的需求。
二、主要修订内容
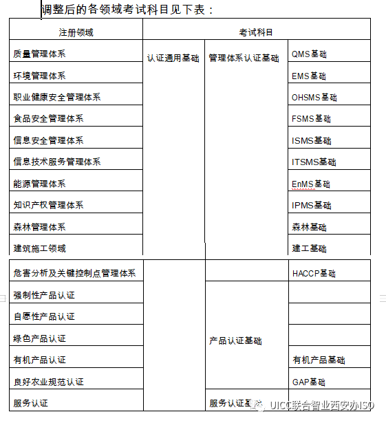
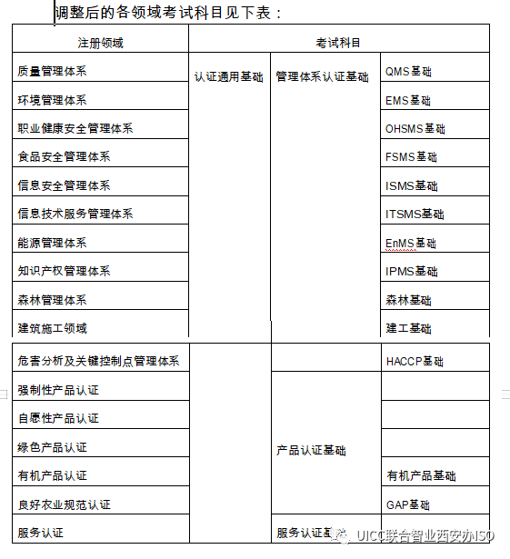
根据认证人员应具备的与认证工作相关的知识和技能,将认证人员考试的内容分为:认证工作通识的基本理论、方法和技术;相应认证大类的通用基础;相应认证领域的基础知识。调整后的考试科目包括:适用于所有注册人员。考核要点包括与合格评定有关的知识、标准和技术,与审核有关的知识、技术和管理,有关法律法规知识等。包括“管理体系认证基础、“产品认证基础、“服务认证基 础”三个科目。分别适用于注册管理体系审核员、产品认证检查员和服务认证审查员。考核要点包括相应认证大类的基础知识、关键技术的应用、常见的管理方法与工具。保持现行做法,按照相应注册领域设置,适用于注册相应认证领域人员。考核要点包括相应领域的标准知识、技术规范、专业知识和法律法规知识等。

本次修订,聚焦人员能力持续提升,拓宽基础知识范围,强化专业基础知识。倡导主动学习、终身学习理念,不断满足行业进步、个人职业发展的需求。同时,科学设置考试科目,避免相近内容重复考试。有效利用资源,提高考试效率,便利认证人员扩展注册领域,满足认证市场和机构需求。